Mapa Conceptual Del Acero: Una Guía Completa Para Entender El Mundo Del Acero
El acero es uno de los materiales más importantes en el mundo moderno, ya que se utiliza en la construcción de edificios, puentes, maquinaria y una gran cantidad de objetos cotidianos. En este artículo, vamos a explorar el mapa conceptual del acero para entender mejor cómo funciona y cómo se utiliza en el mundo real.
¿Qué es el acero?
El acero es una aleación de hierro y carbono que tiene una serie de propiedades mecánicas y químicas que lo hacen ideal para una variedad de aplicaciones. La cantidad de carbono en el acero puede variar desde menos del 0,1% hasta más del 2%, lo que afecta las propiedades del acero, como su dureza, resistencia y ductilidad.
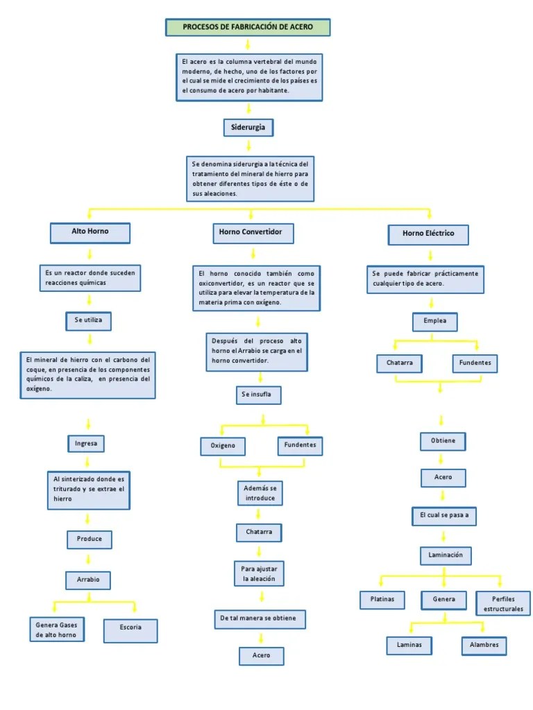
Proceso de producción del acero
El proceso de producción del acero comienza con la extracción de mineral de hierro de una mina. Luego, el mineral se procesa en un alto horno, donde se mezcla con coque y caliza y se funde a una temperatura de alrededor de 1.500 grados Celsius. El hierro fundido resultante se convierte en acero mediante la eliminación de impurezas y la adición de otros elementos de aleación, como níquel, cromo y molibdeno.
Tipos de acero
Acero al carbono
El acero al carbono es el tipo más común de acero y se utiliza en una amplia variedad de aplicaciones, desde la construcción hasta la fabricación de herramientas. El contenido de carbono en el acero al carbono puede variar desde menos del 0,1% hasta el 2%, y cuanto mayor sea el contenido de carbono, mayor será la dureza y la resistencia del acero.
Acero inoxidable
El acero inoxidable es una aleación de hierro, cromo y otros metales que tiene una alta resistencia a la corrosión y al desgaste. Debido a sus propiedades, el acero inoxidable se utiliza en aplicaciones que requieren una alta resistencia a la corrosión, como la fabricación de utensilios de cocina y equipos médicos.
Acero aleado
El acero aleado es un tipo de acero que contiene otros elementos de aleación, como níquel, cromo y molibdeno, además de hierro y carbono. Estos elementos de aleación mejoran las propiedades mecánicas del acero, como su resistencia y dureza, lo que lo hace ideal para aplicaciones en la industria aeroespacial y de la construcción.
Usos del acero
El acero se utiliza en una amplia variedad de aplicaciones, desde la construcción hasta la fabricación de herramientas y maquinaria. El acero se utiliza en la construcción de edificios, puentes y otras estructuras debido a su alta resistencia y durabilidad. Además, el acero se utiliza en la fabricación de maquinaria y herramientas debido a su resistencia al desgaste y a la corrosión.
El acero también se utiliza en la industria del automóvil para la fabricación de piezas y componentes, como los motores y los chasis de los automóviles. El acero se utiliza en la fabricación de trenes y aviones, donde se requiere una alta resistencia a la fatiga y a la corrosión.
Procesos de fabricación del acero
Conformado en frío
El conformado en frío es un proceso de fabricación que se utiliza para dar forma al acero sin utilizar calor. Este proceso se utiliza para la fabricación de piezas y componentes pequeños, como tornillos y tuercas.
Conformado en caliente
El conformado en caliente es un proceso de fabricación que se utiliza para dar forma al acero utilizando calor. Este proceso se utiliza para la fabricación de piezas y componentes grandes, como vigas y tubos.
Mantenimiento del acero
El acero requiere un mantenimiento adecuado para garantizar su durabilidad y resistencia. El mantenimiento del acero incluye la limpieza regular para evitar la corrosión y el desgaste, así como la aplicación de revestimientos protectores para proteger el acero de los elementos.
Conclusiones
El acero es un material increíblemente versátil y duradero que se utiliza en una amplia variedad de aplicaciones. Desde la construcción hasta la fabricación de herramientas y maquinaria, el acero es un material esencial en el mundo moderno. Esperamos que este mapa conceptual del acero haya sido útil para comprender mejor cómo funciona el acero y cómo se utiliza en el mundo real.
Recuerde que el acero es un material que requiere de un mantenimiento adecuado para garantizar su durabilidad y resistencia. Siempre es recomendable seguir las recomendaciones del fabricante y utilizar los productos de limpieza y mantenimiento adecuados para el acero.




Posting Komentar untuk "Mapa Conceptual Del Acero: Una Guía Completa Para Entender El Mundo Del Acero"